安阳工学院河南太行山站(草地)成功入选国家生态质量综合监测站

生态环境部官网公示
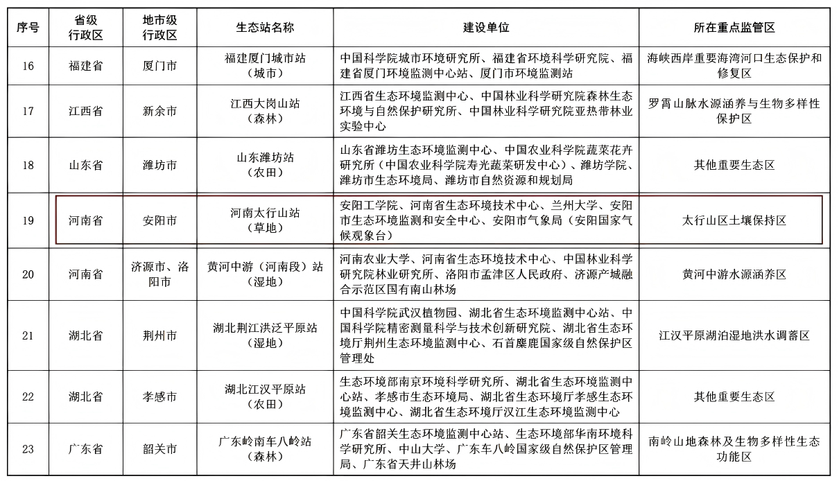
(郝江华推荐)近日,生态环境部办公厅发布《关于印发第三批生态质量综合监测站名单的通知》(环办监测函〔2026〕3号),由安阳工学院牵头申报的河南太行山站(草地)成功入选国家生态质量综合监测站,实现了学校在国家级监测平台建设领域的历史性突破,填补了河南省草地类型国家级监测站的空白。
河南太行山站(草地)依托安阳工学院与兰州大学共建的太行山灌丛草地野外科学观测研究站建设,学校高度重视平台建设,设立了专项予以支持。河南太行山站(草地)位于太行山地水源涵养与生物多样性重点监管区域,目前已建成牧草资源圃、林草引种驯化等多个示范基地,形成了完善的野外监测与研究支撑体系。十余年来,站点始终聚焦南太行山灌丛草地生态系统核心领域,持续开展“水-土-气-生”全要素协同监测,积累了连续、稳定的长期基础数据,为站点的升级建设与功能发挥奠定了坚实基础。今后,站点将严格遵照《全国生态质量监督监测工作方案(2023—2025年)》要求,充分发挥南太行山-海河流域独特区位优势,重点围绕灌丛草地资源监测与评估、生物多样性保育与利用、生态草牧业发展模式创新三大核心方向,通过扎实推进“样地监测积累基础数据、天地一体开展地面验证、精准识别服务监管需求、专题研究培育专业人才”四大重点任务,全面释放监测站的平台支撑效能。
国家生态质量综合监测站是全国生态质量监督监测与评价工作的核心支撑载体,承担着支撑性、控制性、监督性关键职能。河南太行山站(草地)的落地建设,将有效补齐南太行地区草地类型生态质量监测的短板,显著提升区域生态环境监测能力现代化水平。未来,站点将通过构建多层次、多要素、多尺度的综合监测与评估体系,系统厘清区域生态系统演变规律、生态功能变化趋势及核心驱动机制,实现对生态系统格局、功能与服务能力的动态精准评估和科学预警,为国家生态文明建设和海河流域生态保护修复提供高质量的数据支撑与科学决策依据,为美丽中国建设贡献河南力量。








